乐山房产网 从“一五”规划到“十三五”规划,我国已连续编制十三个五年规划。
一个五年接着一个五年,这次,夹江人期待的生活被写进最新“十四五”规划,画成了发展脉络清晰可循的蓝图,并最终落实在我们每一个人的身边。

(图片来源于网络)
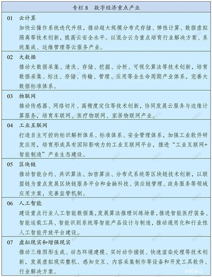
加快数字化发展,建设数字中国
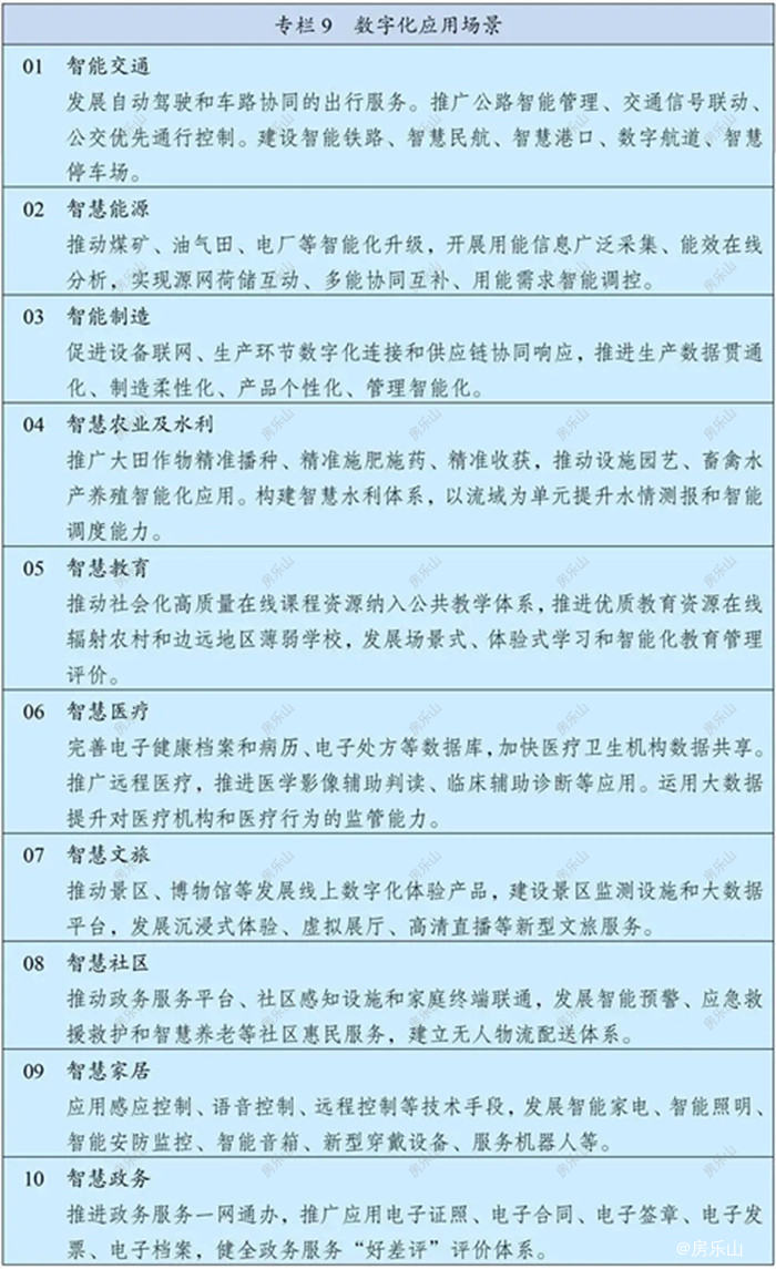
数字化社会在中国将与每个人息息相关,这也意味着巨大的产业机遇。其中,数字经济重点包括云计算,大数据,物联网,工业互联网,区块链,人工智能,虚拟现实与增强现实产业。数字化应用场景包括交通,医疗,教育,家居,文旅等10个场景。


(图片来源于《规划纲要》)
加快数字社会建设步伐,构筑全民畅享的数字生活。鼓励社会力量参与“互联网+公共服务”,创新提供服务模式和产品。同时,还将建设智慧城市和数字乡村,以数字化助推城乡发展和治理模式创新。
西部瓷都陶瓷交易博览会开幕,加速夹江陶瓷产业升级
2021年中国西部瓷都第八届陶瓷交易博览会,5月16日在夹江开幕。展示了以中国西部夹江岩板生产基地建设的新成果,彰显了绿色陶瓷,高质量的新发展理念。

(图片来源于夹江发布)
中国陶瓷工业协会常务副理事长吴越申在致辞中说:”陶瓷作为夹江支柱产业之一,为活跃地方经济、增加地方税收、解决老百姓就业起到了积极作用。夹江陶瓷产区民营企业占主体地位,在全球经济形势整体下行的背景下,企业家们抓住机遇、趁势而上。”

(图片来源夹江发布)
中共夹江县委书记龚德勤致辞中说道:“展望未来,中国西部瓷都要紧紧抓住创建国际国内双循环的新格局、建设成渝地区双城经济圈等重大战略机遇,理清思路,谋划好十四五发展规划,以创建国家文明城市、成都平原经济区营商环境第一县为抓手,加快产业发展,引领夹江陶瓷跻身于全国产区前列。推进建陶产业走产品高端、技术先进、智能转型的发展路子。”

(图片来源夹江发布)
川越千里,东西协作迎来夹江时刻
去年10月17日,在乐山(夹江)川浙项目推介会上,夹江与浙江现场联姻,翻开了“川越千里”,浙乐东西协作的新篇章。

(图片来源于四川发布)
商机无限,浙夹东西协作正当时
在夹江的“十四五”规划中,重点谋划建设成渝地区双城经济圈特色产业发展新高地、建设巴蜀文化旅游走廊研学旅游重点县、建设成渝地区双城经济圈县域集成改革先进县三个目标,加快融入成渝地区双城经济圈建设。

(图片来源于四川发布)
“特别有文化,特别有传承!”初到夹江,杭州天谷信息科技有限公司(e签宝)董事长何一兵就被牢牢吸引。他表示,夹江传统产业区域特征明显,有着非常多的数字化产业升级机会。此次合作,希望能在夹江构建一个基于区块链的数字电子签名的平台、智慧合同服务的平台,为整个夹江社会化、数字化转型服务。

(图片来源于四川发布)
比何一兵“超前一步”,颐高集团副总裁孙力去年就将合作的目光投向了夹江。在经过一番深入实地考察后,总投资约30亿元的川浙(夹江)数字文创产业园项目于前不久正式签约落地。此番再来夹江,他更加深刻感受到厚重的文化底蕴,也进一步明确了接下来与夹江的合作方向。
“比如,陶瓷的转型升级、夹江的文化创意等,都是我们要重点去做的。”孙力认真思考着与夹江的未来发展,“我们做的是园区,但园区以外还要做很多事情,并不是为了园区(本身)而(去做)园区。”

(图片来源于四川发布)
计划通过数字产业服务区、数字文创产业区及智慧生活服务区,引进并培育本地标志性和引领性的数字项目,推进一批数字化重大科技项目落地,推动夹江数字产业集群形成。

(图片来源于颐高集团)
从而加快夹江传统制造业数字化改造提升,推动工业互联网建设应用,培育壮大本地生产服务业智能化改造。
夹江数字经济产业园,它来了!
打造以数字经济产业为核心,建设集城市会客厅、产业服务中心、数字经济产业大厦、众创空间、科技产业孵化器、东风堰文创园、绿色智慧陶瓷产业基地、文化产业基地、数字电商产业基地等多功能于一体的东西部协作产业园区。目的是为了招商引进江浙沪地区工业等产业转移落户夹江,完善夹江现代工业体系、促进现代服务业发展,提升夹江在区域产业协作中的作用。

(图片来源于夹江县发展改革局)
简单来说,数字经济产业园就是有着智慧运营,依托互联网数据技术支持的产业园区。这也是夹江智慧城市建设的重点项目之一。而夹江数字经济产业园坐落于夹江县滨江新区:
在西北区域依托103省道及高速连接线向东北发展,将城区、黄土镇和经开区有机联络起来,并成为城市未来主要发展工业开发区用地;
在西南区域定位为宜居宜游的都市区,利用滨江土地资源、与乐山同城发展、结合千佛岩和东风堰景区,大力发展生态居住、文化旅游。

(图片来源于夹江规划)
结合以上内容,不难看出政府对于夹江向智慧城市的转型所花费了大量的精力。目前夹江数字经济产业已初具雏形,一个以数字产业为主导的滨江新区正在迅速崛起。

(图片来源夹江发布)
发展蓝图,已经绘就。乘风破浪,扬帆起航!站在新的起点上,全县上下更要万众一心,奋力拼搏,担当作为!开创全面建设社会主义现代化的夹江新征程。
精彩评论
暂无评论,快来抖沙发吧!